首页手游攻略森之国度经验上限机制深度解析:上限与不上限经验如何选择?

森之国度经验上限机制深度解析:上限与不上限经验如何选择?

来源:金匠下载网 编辑:手游零氪 发布时间:2025-10-30 09:02:55

森之国度的经验上限到底是怎么回事

玩森之国度的朋友可能都遇到过经验分成两种的情况,一个是上限经验,一个是不上限经验。这个经验上限机制挺有意思的,但很多人搞不清楚该选哪个。毕竟,要是错过了不上限经验的活动,跟大部队玩家差距就出来了。我们得搞明白,这两种经验到底有啥区别,才能更好地玩转这个游戏。

经验上限的区别

  1. 上限经验就是有最大值的,满了就停了,但我们可以通过各种方式慢慢刷回来。不上限经验就没有这限制了,可以一直加,但活动时间有限,错过了就没了。

  2. 上限经验适合稳扎稳打,慢慢积累。不上限经验适合追求速度,想快速提升等级的玩家。

  3. 两种经验加的属性不一样,上限经验加的更全面,不上限经验加的更偏向某个方面。

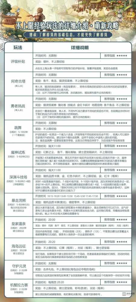
图片攻略

我们整理了两张图,虽然简单,但对新手玩家很有用。可以少走很多弯路,更快了解游戏机制。

森之国度经验上限机制深度解析:上限与不上限经验如何选择?

森之国度经验上限机制深度解析:上限与不上限经验如何选择?

我们得知道,选择哪种经验要根据自己玩游戏的方式来决定。

经验上限这事儿,说复杂也复杂,说简单也简单。关键在于找到适合自己的玩法。有的人喜欢慢慢来,有的人喜欢快进。两种经验都能让游戏更有趣,就看我们怎么用了。

最后,玩森之国度,经验只是其中的一部分。真正重要的是享受游戏的过程,跟朋友一起探索,才能收获更多快乐。

相关攻略